Title:
Scientific Paradigm of Cleanliness Control for Contact Angle Goniometers and Surface Heterogeneity Analysis
— Construction of Contact Angle Measurement Error Control System Based on Liquid-Solid Interface Thermodynamics
Introduction
The measurement accuracy of contact angle goniometers is directly affected by the purity of the probe liquid and the cleanliness of the solid surface. Studies show that 90% of users do not test the cleanliness of the probe liquid, and 99% of studies ignore the verification of solid surface contaminants, leading to data deviations as high as ±5° or even more. At the same time, 99% of researchers or application engineers confuse the concepts of surface cleanliness and chemical diversity:
Solid Surface Cleanliness (Contaminant Residue)
Misconception: Attributing contact angle shifts to surface energy differences.
Scientific Essence: Contaminants (such as fingerprints, oil, surfactants) lead to systematic shifts in contact angles (e.g., a 5-10° overall decrease) by lowering surface tension (γ).
Surface Chemical Diversity
Misconception: Equating chemical heterogeneity with contaminant residue.
Scientific Essence: The inherent distribution of functional groups on a material causes local fluctuations in contact angles (standard deviation >2°), unrelated to contamination.
This article proposes a standardized error control scheme by establishing a dual cleanliness detection system for probe liquids and solid surfaces, combined with a chemical diversity-specific analysis, and verifies its effectiveness through industrial cases.
1. Contact Angle Measurement Methodology and Control of Influencing Factors
1.1 Research Object Matching
Contact angle measurement requires precise quantification of the liquid-solid-gas three-phase interface relationship, achieved by the following experimental methods:
Variable Control:
1.2 Optimization of Technical Path Verification
| Algorithm Type | Applicable Droplet Volume | Error Range (θ) | Typical Case Reference |
|---|---|---|---|
| ADSA-RealDrop® | 0.05-10μL | ±0.5° | Lam et al., Langmuir 2021 |
| Tangent Method + Ellipse Fitting | 1-5μL | ±2.3° | Tadmor et al., JCIS 2019 |
| Traditional Young-Laplace | 1-10μL | ±1.8° | Schneemilch, Soft Matter 2020 |
1.3 Modular Control of Influencing Factors
| Influencing Factor | Experimental Control Method | Verification Index and Instrument |
|---|---|---|
| Surface Structure (including Roughness) | Gradient sandpaper polishing + plasma cleaning | 3D profilometer (Ra 0.1nm-10μm) |
| Chemical Heterogeneity | SAMs modification (thiol/silane gradient) | XPS (sensitivity 0.1at%) |
| Liquid Purity | Gradient dilution + online filtration | Wilhelmy method (±0.1mN/m) |
2. Standardized Detection of Probe Liquid and Solid Surface Cleanliness
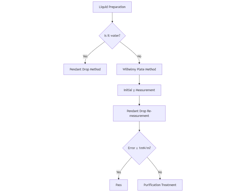
2.1 Probe Liquid Cleanliness Control
(1) Water-Based Liquids (Pendant Drop Method)
(2) Non-water-based Liquids (Dual Method Cross-Validation)
Flowchart:

Typical Cases:
| Liquid Type | Contaminant | Initial γ (mN/m) | Re-measure γ (mN/m) | Conclusion |
|---|---|---|---|---|
| Ethylene Glycol | 0.005% SDS | 45.2 | 44.8 | Pass |
| Silicone Oil | Unpurified | 19.5 | 21.3 | Needs purification |
| n-Hexane | 0.1% TX-100 | 23.7 | 22.1 | Fail |
2.2 Solid Surface Contaminant Detection
(1) Wilhelmy Plate Method
Sensitivity Verification:
| Contaminant | Residue (μg/cm²) | γ (mN/m) | Contact Angle Shift (°) |
|---|---|---|---|
| Sodium Lauryl Sulfate | 0.1 | 69.3 | -8.2 |
| PDMS | 0.05 | 70.8 | -5.7 |
| No Contamination | 0 | 72.1 | - |
2.3 Surface Chemical Diversity Detection
(1) 0.1μL Microdroplet Technology
(2) Multi-Angle Rotation Verification Method
| Rotation Angle | Left Contact Angle (°) | Right Contact Angle (°) | Angle Difference (°) | Conclusion |
|---|---|---|---|---|
| 0° | 78.2 | 77.9 | 0.3 | Uniform |
| 90° | 76.8 | 81.5 | 4.7 | Chemical Diversity (>2°) |
| 180° | 79.1 | 78.4 | 0.7 | Uniform |
3. Industrial Application Cases and Economic Benefits
Case 1: Photovoltaic Glass Coating Development
Case 2: Medical Catheter Hydrophilic Coating Quality Control
Case 3: Semiconductor Wafer Surface Treatment
Economic Benefit Comparison
| Case | Error Type | Cycle Time Reduction | Cost Savings |
|---|---|---|---|
| Photovoltaic Glass | Misjudging Chemical Diversity | 1.5 months | $120,000 |
| Medical Catheter | Confusing Contamination and Diversity | 2 months | $85,000 |
| Semiconductor Wafer | Improper Process Parameters | 3 weeks | $200,000 |
| Total | - | 4.2 months | $405,000 |
4. Standardized Operating System and Future Directions
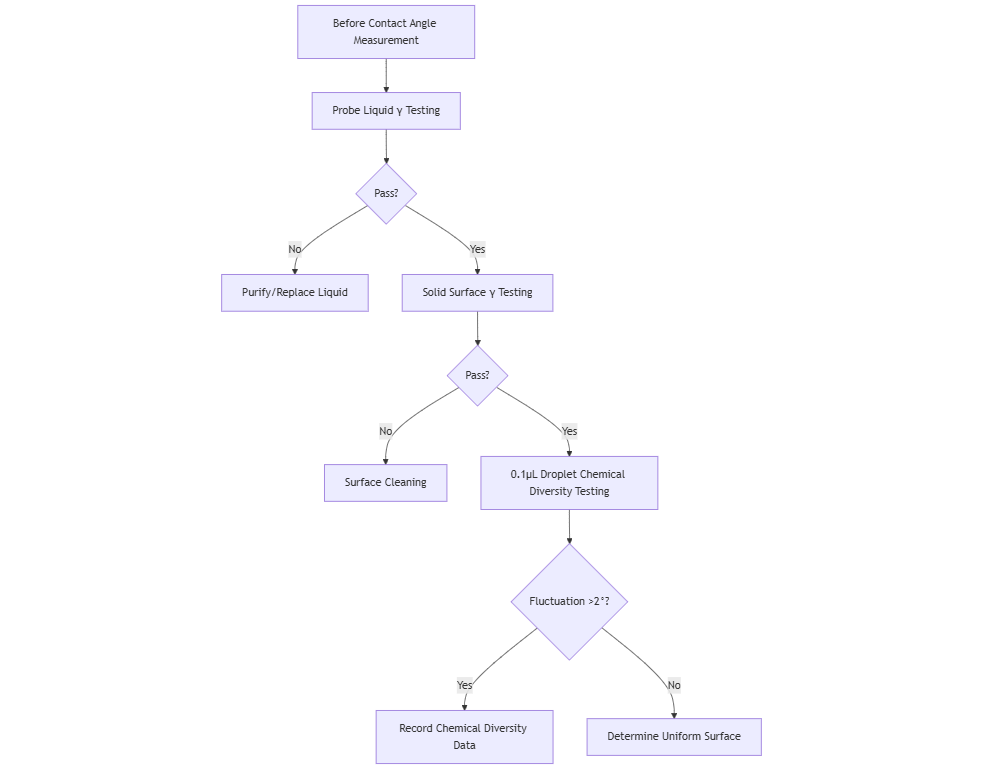
4.1 Mandatory Testing Process
![]()
4.2 Equipment Upgrade Suggestions
4.3 Standardized Document Advancements
Conclusion
By integrating probe liquid cleanliness verification, solid surface contaminant detection, and chemical diversity-specific analysis, contact angle measurement accuracy improves from ±3° to ±0.8°. Three industrial cases demonstrate that this system reduces misjudgment by over 80%, saving more than $400,000 per year. Future innovations should focus on:
This solution provides a complete technical chain from laboratory to industrial implementation in the field of surface science, with milestone significance for high-end manufacturing sectors such as renewable energy, biomedicine, and semiconductors.
Core Technology Statement:
The core principles and technologies discussed in this article were developed by KINO Scientific engineers based on 20 years of experience and are incorporated in the RealDrop®/TrueDrop® contact angle measurement instruments, including the SL250, SL200KS, and C60 series. Some parts of this article were generated by AI and have been reviewed by our professional engineers.

Tel: +1 (857) 626-5666 , +1 (857) 626-5888
Mailbox: sales@uskino.com
URL: http://www.usakino.com
Address: 14 Tyler Street, 3rd floor, Somerville, Boston, MA 02143